目录
一、产品功能与特点
二、产品技术参数
三、产品安装说明
四、设备操作界面说明
五、设备操作过程
六、日常维护
七、故障排查
八、安全注意事项
九、环保注意事项
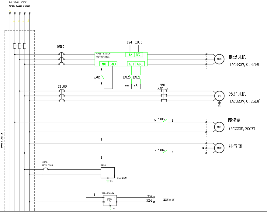
十一、电气原理图
警告与注意事项
1. 使用本产品前,请详细阅读本说明书,并严格安装本说明书所述规范使用产品。
2. 本产品只适用于有机液体处理,不适用于其他用途。
3. 本产品只能使用液化石油气,不能使用天然气。
4. 禁止使用产品时,无人看管。
5. 禁止自行拆装产品和使用非本产品制造商提供的专用零部件。
6. 禁止将产品放在易燃、易爆、靠近热源和潮湿环境中使用。
7. 禁止用物品覆盖或者堵塞出风口与爆破片。
8. 禁止将产品放置于室外。
9. 用户必须将产品放置于牢固和平整的地方使用。
10. 用户使用的供电电源必须带有可靠的接地装置。
11. 每次正式开机前必须严格检查电机、阀门、传感器以及气路等设备,确保符合运行要求。
12. 在使用过程中,发生故障或异常,请立即暂停使用,拔掉电源,关闭气源。联系厂家进行检修。
13. 禁止处理易燃易爆物料。
一、产品功能与特点
有机废液一体化处理设备是一种新型的有机废液处理仪器,通过安全可控高效的热解技术,将废液中98%以上的有机物热解为无害的二氧化碳和水,再通过脱硫脱氮、低温氧化等技术多元耦合,将未热解的残余废液进一步转化为无害物质。产品采用一体化的仪器化理念设计,一键式安全程序操作。利用有机废液自身的分解放热作为处理过程的大部分能量来源,仅需少量外部能量即可实现对废液的就地处理。具有处理装备轻巧、处理灵活、操作安全、高效经济、无二次污染等优点。
二、产品技术参数
| 产品名称 | 有机废液一体化处理设备 |
| 产品型号 | ERME-C-5-01 |
| 额定电压 | 380V 50Hz |
| 额定功率 | 1200W |
| 温度范围 | 常温~800℃ |
| 流量范围 | 50~6000ml/h |
三、产品安装说明
3.1 安装配置要求:
1) 配置15Kg液化气钢瓶;
2) 配置380V四相电源,功率约为1200W;
3.2 安装过程
1) 将设备推至指定位置,然后锁死轮子;
2) 接液化气钢瓶:将液化气接头逆时针旋进钢瓶接口,直至旋紧,然后打开钢瓶,用肥皂水试漏或用鼻子闻是否有液化气臭味,然后关闭钢瓶;
3) 将废液装入进料桶内,插入进料管;
4) 将电源线插头插入总电源插座;
四、设备操作界面说明
设备配有触摸屏,提供设备运行状态、参数设定、报警信息记录、手动控制等。
3.1 开机界面

开机画面为设备信息画面,包括联系方式地址等,点击画面后自动进入主界面。
3.2 主界面

主界面显示有时间、工艺参数,设备运行状态、操作按钮以及报警信息以及控温参数与历史记录的进入按钮。
右上角为控温参数与报警记录的进入按钮,点击分别进入参数设定界面与报警历史记录界面。右上角为时间显示。
工艺数据栏内,第一行为设备运行状态,设备状态显示为绿色表示设备在运行。第二行为工艺状态显示,记录燃烧室与催化室温度。
即时报警信息栏,当出现报警时,报警信息会显示,并在报警记录内记录,报警消失后,报警信息也随之消失。
设备操作栏内为系统启动按钮,包括设备启动按钮、燃烧器复位按钮。各个按钮启动后左上角显示为绿色。
3.3 参数设定界面


进入参数设定界面需点击主界面的“控温参数”按钮,然后弹出输入密码窗口,输入密码后进入参数设定界面。
可设定的参数主要包括工艺过程的参数值等。在使用情况下,这些值是固定的参数,调试完毕后不做更改。
另外,参数设定界面内有设备的手动启动按钮,在系统停机时,点击手动模式按钮,左上方为绿色后,可以分别单独测试开启各设备,开启后左上角为绿色。
特别提醒:手动模式只能在停机中时进行。自动运行时无效。
3.4 报警记录界面

报警列表界面记录历史故障报警信息以及历史记录。新报警显示为红字,报警结束显示为黑字。
五、设备操作过程
5.1 设备启动
1. 打开总电源空开,接通总电源,
2. 打开液化气钢瓶;
3. 将进料管插入废液中;
4. 将废液泵调至参考的转速;
5. 系统启动:点击设备启动,左上角变绿色,系统启动,燃烧室到温度后,废液泵启动,进行废液处理,右上角的开始进料变绿色;
6. 系统停止:再次点击设备启动,左上角变白色,废液泵停止,右上角开始进料变白色,1分钟后燃烧器停止,系统停机;
7. 关闭液化气钢瓶;
8. 关闭总电源。
5.2 设备巡检记录
日常巡检是设施正常稳定运行的重要工作。日常巡检过程中,要对各个工艺参数做好记录,特别注意触摸屏上是否有报警信息并做好记录,当有报警信息时,请第一时间报告相关部门进行处理。
燃烧系统:每次启动时要观察是否即时点火,火焰颜色,以及排口是否有黑烟,如果火焰颜色较深或者排口有黑烟,及时停止系统,请厂家来进行维修;日常巡检时,实时观察是否有火焰,火焰颜色等。
风机:日常巡检观察风机运行情况,声音是否异常,震动是否过大,做好记录。
计量泵:日常巡检观察泵运行情况,声音是否异常,震动是否过大,做好记录。
流量计:日常巡检要实时关注废液流量变化,及时调整流量在正常范围内。
5.3 燃烧器复位
当燃烧器故障时,需要燃烧器复位,点击主界面的燃烧器复位按钮,左上角变绿,燃烧器复位,报警消失,燃烧器再次启动。
六、日常维护
1. 喷嘴:每周清理一次,方法为:将喷嘴杆从炉内拔出来,用扳手将底部的喷头拆散,用乙醇浸泡放置于超声清洗器里清洗10分钟,观察喷嘴孔是否堵塞,如堵塞用针进行清理,然后依次安装上即可;
2. 炉膛:每半年清理下炉灰,将炉灰接盘从炉膛内抽出,采用轻磕方法将炉灰倒至垃圾桶内,然后装回;
3. 催化剂:每1年拆出催化剂,采用轻磕与吹风机清理,严禁水洗,然后装回即可;每3年请厂家来对催化剂进行1次性能评价,根据其活性来决定是否需要活化或更换;
4. 燃烧系统:每1年请厂家来进行维护保养;
5. 仪表与控制系统:每1年请厂家来进行维护保养。
七、故障排查
1. 系统启动异常:请立即关闭液化气,关闭废液进料,及时切断总电源,联系厂家;
2. 系统停止异常:当系统无法停止时,请立即关闭液化气,关闭废液进料,及时切断总电源,联系厂家;
3. 现场气味很大:请立即关闭液化气,关闭废液进料,及时切断总电源,联系厂家;
4. 点火故障:当出现点火故障时,请按先检查液化气是否打开,液化气是否足够,压力表是否为0;然后检查助燃风机是否转动;点火器是否为绿灯;燃气阀是否打开。一一确认后再重启系统,如果还是故障,请联系厂家;
5. 炉内温度过高报警:首先检查喷液量是否超过正常值,降低喷液流量,如果报警没有消除,请立即停止系统,联系厂家;
6. 风机故障:风机不转,声音过大,震动过大,联系厂家;
7. 仪表:仪表显示异常偏高或者偏低,联系厂家。
八、安全注意事项
请操作人员仔细阅读操作说明书,以防发生下述人身伤害:
1. 触电:作业人员未能按照电气作业安全规程进行操作违章作业,缺乏安全用电常识或电气设备本身出现故障等原因,可能造成触电事故。进行设施操作和巡检时。如发现漏电、电动设备无响应、电器元件运行不正常等情况,请立即关闭液化气,关闭废液进料,及时切断设施总电源,与本公司专业人员联系,严禁擅自进行拆卸修理!!!
2. 机械伤害:风机等动部位若防护设施缺陷或检修后未重新安装防护罩,作业人员不慎接触高速运转中运动部件如飞轮、连轴器,可造成作业人员受碰撞、卷入等伤害的危险。在设施运转时,操作人员应该保持身体与风机之间一定距离,巡检风机在启动时是否有异响!!!
3. 灼烫:设备为高温设备,其管道与炉膛采取了绝热措施,为了保护人身安全,在设施运行时,严禁触碰其炉膛与管道。
4. 物体打击:机械设备旋转运动部件若有裂纹或机械损伤未及时更换,破损部分可能因高速旋转的惯性甩出,可造成物体打击伤害事故。
操作人员发现任何管线、阀门、设备、仪表有异常状况,应立即停止本设施的一切运行,断气断电,第一时间联系厂家,严禁擅自进行维修!!!
5. 噪声及振动:风机属于较强的噪声和振动源,运行时产生的噪声和振动,对作业人员产生一定的职业危害。操作人员在巡检时应按国家相关法规佩戴耳塞,在风机启动时严禁近距离接触风机!!!
九、环保注意事项
本设备的主要污染源与污染物:
(1)废水:无废水。
(2)废气:本设施为废气处理系统,不产生废气。
(3)固废:废催化剂与废炉渣,依法处置。
(4)噪音: 产生的噪音符合工业企业厂界噪声标准的要求。
十、各品种物料的流速与分解温度指南
| 物料品种 | 泵转速 | 分解温度 |
| 水含量大于80%物料 | 450~550rpm/min | 550℃ |
| 水含量50%~80%物料 | 400~500rpm/min | 550℃ |
| 水含量10%~50%物料 | 400~500rpm/min | 550℃ |
| 90%醇类 | 150~200rpm/min | 500℃ |
| 90%酯类 | 150~200rpm/min | 500℃ |
| 90%脂肪烃类 | 150~200rpm/min | 500℃ |
| 90%芳烃类 | 150~200rpm/min | 500℃ |
| 90%卤代烃类 | 150~200rpm/min | 500℃ |
| 90%酮类 | 150~200rpm/min | 500℃ |
| 润滑油类(需加热至40~50℃进料) | 150~200rpm/min | 500℃ |
备注:此数值只是参考,用户需根据实际运行时炉内温度进行调整,以达到最佳效果
十一、电气原理图
